聚合乐下载:热门综合高速软件下载
游戏排行
软件排行
Tag标签
聚合乐下载
安卓游戏
安卓游戏
安卓软件
苹果游戏
苹果软件
电脑游戏
电脑软件
MAC游戏
MAC软件
搜索
热门搜索:
工具
生活
游戏
效率
首页
电脑软件
电脑手游
电脑单机
安卓软件
安卓单机
安卓网游
苹果软件
苹果游戏
鸿蒙软件
鸿蒙游戏
mac游戏
资讯教程
游戏攻略
专题合辑
您当前所在位置:
首页
>
苹果软件
>
参考
> 高中物理大全
高中物理大全
类型: 参考
大小: 10.9MB
语言: 中文
版本:
等级:
更新: 2026-01-18
标签:
教育
参考资料
本地下载
软件简介
软件截图
猜你喜欢
相关资讯
搜 索
为您推荐:
教育
参考资料
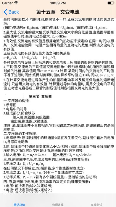
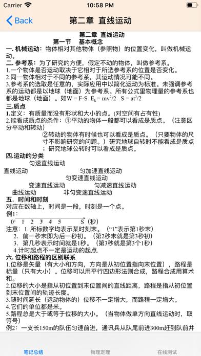
高中物理大全app是精心制作的一款辅助高中生学习和备考高中物理的精品App软件,高中物理app包含了高中学习和高考备考的所有相关知识点,高中物理大全app可以让您随时复习高中的物理知识点。 内容涵盖了高中所有章节知识点/测试题/,是高中生们必备app1.支持ios 16; 2.丰富更多内容。
显示全部
软件截图
1
2
猜你喜欢
工具
商务
教育
体育
购物
生活
效率
有声英语绘本-听故事学知识
日记note - 可以插入照片、带密码的日记本 APP
小计划- 组队打卡&运动自律必备
爱戴.
EasySplit: AI智能分账单工具
壹网通
朝阳市第二医院互联网医院
Chat AI - AI聊天对话生成器文章创作机器人
饭碗农服
维稳管理平台
婚礼乎请柬-结婚请帖宝宝乔迁邀请函电子相册MV制作
美车宝CRM-汽车美容改装软件
人工智能股票软件_smartdeerorg
蚂蚁跟单-订单进度实时追踪
云楼办公
求职 / 放上去
Zoho Sign - 填写文档并进行电子签署
录音笔 (录音机)
项目帮帮-全民副业小帮手
华夏北方农商
工厂店赚钱宝
活动行管家-线下同城活动管理工具
货有友车主
律师好帮手
星唯安全教育
怪兽挖掘机卡车驾驶游戏
柏斯音乐教育-教师端
英语音标-基础英语必备应用
临床医学检验技师2026-医学检验技师题库
世界历史年表
问道国学-中国诗词大会必备
Lets Piano - 在线学习钢琴
久趣英语绘本
河南专技在线
灵声悦课
语博
RallyNote_乒乓球笔记
足球大赢家APP
锻炼和健身计划
FED运动
龙之队球迷会
乐球体育_球迷必备的体育篮球AI训练分析教学智能大师
雷神体育-预测成就梦想
鱼喜团-钓鱼百宝箱
龙之队球迷会
FED运动
爱奇艺体育-欧冠欧联西甲足球赛事全程高清直播
鸽友宝
Vinnlook-海外美瞳直供商城
三农宝—中国大宗农产品交易平台
麦稀奇-币钞文玩职业藏家交易平台
汉康电商云平台
美妆货源
雅鉴
入魂一番赏-二次元手办扭蛋
世界顶级高档名表大全 经典腕表科普知识 天天玩转时尚名流界
中化工电商
MISS 21 女鞋
安婕妤——成就美丽人生
蜀信e惠生活
吃对了么
金融Plus
大美巴州
睿雪浏览器
二酉
扎鲁特发布
ShineNote-极简主义待办记事,真正意义上的移动数字便签,简约纯粹
好慷在家- 直营家政保洁保姆月嫂预定平台
蜂鸟骑士-全职工作稳定收入可靠
表格手机版- xlsx表格制作编辑软件
Geoloc定位仪—GPS位置追踪器
俊客
门店通-数智供应链
纯纯周记-周计划日程清单周记日记时间管理打卡备忘录
瞬影 - 一键抠图.照片唱歌跳舞
柠檬自习室-线上自习室
ReTask: 计划清单,极简待办,日程安排,日程规划,免费
无忧翻译官-支持100+种语言&接入多种翻译模型
整理猫儿-物品管理·日程和收支清单
天数计算器 - 日期、时间计算器
Cute计算器_可爱计算器
灵感作者
今知错题本:批量拍照录题,思维导图笔记复习高效整理工具
至简船主
相关资讯
更多>>
酷我音乐开启音乐模式教程_酷我音乐使用指南
FastStone Capture截取固定区域教程_快速截图指南
爱丽丝疯狂回归汉化版X3DAudio1_7.dll缺失修复指南
谷歌浏览器关闭闲空检测方法_谷歌浏览器闲空检测终解
街机游戏模拟器app哪个好_街机游戏模拟器推荐
电脑开机蓝屏读秒时间长_蓝屏问题排查指南
Delphi7.0 注册码获取方法_注册码大全
HP 6520S XP系统硬盘找不到解决方法_XP系统安装修复指南
Photoshop新建文档全灰解决方法_PS图像灰化处理技巧
影音先锋下载速度慢怎么办_影音先锋加速技巧
mdi文件如何打开mdi文件用什么打开mdi文件怎么打开_mdi文件打开方法
Thunder Network是什么_Thunder Network删除方法
相关下载
Ancient Pin - 古代地方, 考古地点
问古
高级统计师大全
AI鱼类扫描仪&识别器应用程序
古诗词典朗读 - 历代诗词名篇精选
考试宝-职业资格题库在线考试培训学习
小学生英语词典 商务国际版
冀教单词点读:冀教版(三年级起点)小学英语
维语翻译官-新疆旅游维语学习翻译软件
法律百宝箱-中国法律法规大全/司法解释/部门规章/案例数据库
万能扫描仪-OCR文字识别提取翻译、文件扫描王
广东话粤语英语词典|Cantonese Dictionary
初级日语-新编人教版中日交流大家的标准日本语五十音图单词口语
中药大全 - 中草药药剂偏方百科
世界地图-含中国地图和各省高清地图
本类下载排行
1
新华大字典-词典·成语·古汉语·诗词
大小: 181.9MB
1
新华大字典-词典·成语·古汉语·诗词
181.9MB
2
MINI 驾驶指南
大小: 28.1MB
2
MINI 驾驶指南
28.1MB
3
Newpedia -字典创建 / 语言学习应用程序-
大小: 28.4MB
3
Newpedia -字典创建 / 语言学习应用程序-
28.4MB
4
名画集 - 世界名画鉴赏每日名画欣赏
大小: 36.6MB
4
名画集 - 世界名画鉴赏每日名画欣赏
36.6MB
5
邮件快件安检员考试聚题库
大小: 252.2MB
5
邮件快件安检员考试聚题库
252.2MB
6
365传统色 - 色彩&日历&诗词&名言桌面小组件
大小: 17.1MB
6
365传统色 - 色彩&日历&诗词&名言桌面小组件
17.1MB
7
跨国语音翻译家 - 讲话和翻译 即时翻译 立即翻译 同声翻译
大小: 26.5MB
7
跨国语音翻译家 - 讲话和翻译 即时翻译 立即翻译 同声翻译
26.5MB
8
世界地图和资料大百科 - 畅享专业版
大小: 510.5MB
8
世界地图和资料大百科 - 畅享专业版
510.5MB
9
辽宁高考数据
大小: 17.6MB
9
辽宁高考数据
17.6MB
10
程序员单词 - 计算机编程入门必备软件&英语学习宝典
大小: 17.3MB
10
程序员单词 - 计算机编程入门必备软件&英语学习宝典
17.3MB
精品推荐
换一换
精品壁纸100000+ (海量高清主题墙纸)
英语词典中国 - 翻译和发音
充电酷 - 最新充电动画
保安员考试聚题库-保安员考试宝典
声波助手 - 噪音检测声波清理sonic
漫象数据
公务员面试
跨国语音翻译家 - 讲话和翻译 即时翻译 立即翻译 同声翻译
Chat Plus-中文版智能Chat AI聊天写作机器人
英语生活听力口语900句实用版HD
高职单招江西版-普高生三校生刷题必备
自考网-专升本科成人高考考试必备刷题
咖啡知识大全
圣经和合本中文版-新约旧约全集
菜谱大全-学做菜学食谱菜谱下厨房学做厨房美食
Wiki Plus : 快速轻松的新移动阅读器浏览器工具
公务员考试基础知识题库40000题
译初英语-译林出版社初中英语最新教材
向上