聚合乐下载:热门综合高速软件下载
游戏排行
软件排行
Tag标签
聚合乐下载
安卓游戏
安卓游戏
安卓软件
苹果游戏
苹果软件
电脑游戏
电脑软件
MAC游戏
MAC软件
搜索
热门搜索:
工具
生活
游戏
效率
首页
电脑软件
电脑手游
电脑单机
安卓软件
安卓单机
安卓网游
苹果软件
苹果游戏
鸿蒙软件
鸿蒙游戏
mac游戏
资讯教程
游戏攻略
专题合辑
您当前所在位置:
首页
>
苹果软件
>
参考
> 全国一级建造师考试大全
全国一级建造师考试大全
类型: 参考
大小: 35.0MB
语言: 中文
版本:
等级:
更新: 2026-03-05
标签:
教育
参考资料
本地下载
软件简介
软件截图
猜你喜欢
相关资讯
搜 索
为您推荐:
教育
参考资料
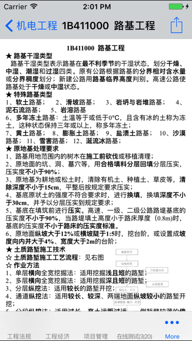
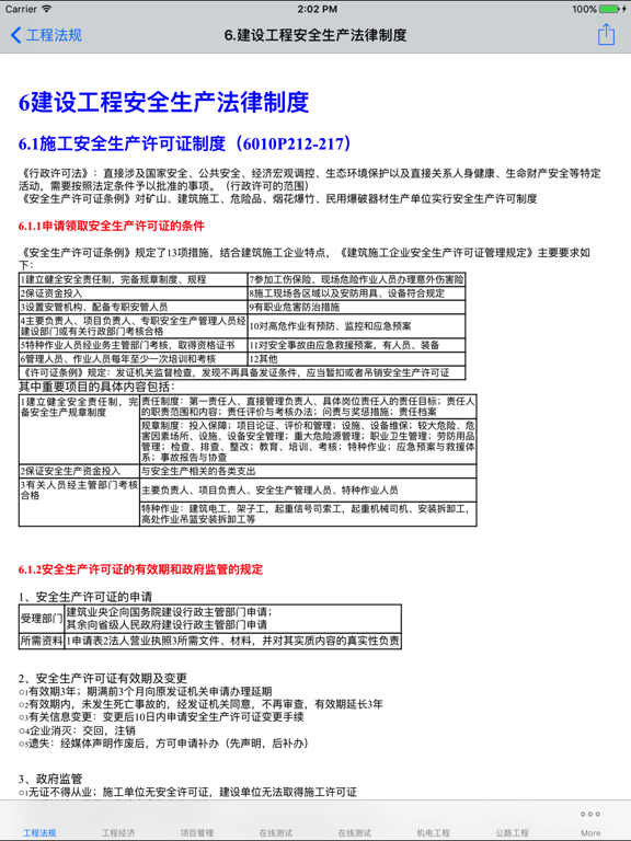
*****建造师考试复习 找资料 给力推荐《一级建造师考试大全》 -----内容全面,涵盖一级考试所有知识点和测试题; 一级建造师考试知识点:"工程法规","工程经济","项目管理","机电工程","公路工程","建筑工程","市政工程"科目的知识点总结和测试题大全。1.支持iOS 18; 2.丰富更多内容;
显示全部
软件截图
1
2
猜你喜欢
工具
商务
教育
体育
购物
生活
效率
德州扑克助手
海拔指南针_实时海拔高度表
手机录屏录大师极速录制-录屏录音专家、视频分割、格式转化助手
最喜欢的联系人小部件 -联系人 电话簿 快捷指令 手机小组件
安心刷-信用卡收款软件
联系人同步,备份&清理
祈福木鱼-佛珠念数器:念经助手&自动敲电子木鱼佛系解压神器
自动点击器:手机自动连点器,万能辅助工具
NFC碰碰卡
51闪传- 文件传输和换机助手
东湖环保管家
小日历 - 节假日生日纪念日便捷管理
东京招聘网-ijob
i乐歌
SView看图纸
安迅科技
左邻
义企拍-义乌资产专业拍卖平台app
空气打印 | 智能打印机应用程序
云人事企业版
建能通
吉工家-招聘找工作找兼职蓝领工人求职建筑工地招工软件
北区经纪人
映美无线打印演示
爱丽丝漫游仙境 - 动画故事书 - iBigToy
磁性画板
小学语文助手六年级下册(最新部编人教版)
365陪练
金考易计算器
爱语文学生版
互动教程合集 - 手把手带您学习IT职场实用技能
英语演讲与口才突破训练
乐学在线-高中学习辅导
智慧宫翻译-阿汉词典
星目标-积分制激励习惯养成神器
博思语文
斑马赛事通
鱼喜团-钓鱼百宝箱
DIGRUN-跑步记录运动软件
球道.lite
弟子规-幼教-视频动画版
TropsX - 你的专属足球数据分析师
RallyNote_乒乓球笔记
雷神体育-预测成就梦想
围棋计时器_AI自动计分
龙之队球迷会
马拉马拉- 跑步运动赛事活动报名
get鉴别
海口农村电商
义采宝义乌小商品批发网-义乌小商品城批发网app
多团商城
返还网-买啥都能返
折扣返利
辣品 - 省钱买好货
优选商家版
小白菇-分享生活
深农厨房
袋鼠菜篮.供应商端
爱库存
云仓商城
御猫护卫
征信查询-个人报告在线检测征信
房产超市-买房·二手房·租房
枫车养车-汽车保养洗车违章查询之家
Amoney紫微斗数排盘 运势免费详解
云手易_易学文化爱好者的分享交流平台
Findus-日常自动报备安心守护
枫车养车-汽车保养洗车违章查询之家
新派客户端
金口诀-专业的金口排盘系统
美快国际物流
LTK Creator:博主实用工具
AI创作大师
昆仑大模型
百小应
iNote · 灵感笔记 - ideas Note
简笔 - 玩转图文分享, 诗词歌赋书写
影记_记录并认证你的热爱
元气待办-日程计划清单&专注番茄钟&Todo
太仓环境质量自动监测
聪明狗AI
极简闹钟 - 节假日闹钟 工作日闹钟 自定义闹铃
快捷按钮
铜山便民e通
相关资讯
更多>>
葫芦侠虚拟机使用指南_新手玩机必备
抖音密友一方取消另一方知道吗
网页标签快速插入_网页标签插入技巧
惠普笔记本电池校正方法_惠普电池修复指南
垂直居中CSS技巧_CSS垂直对齐技巧
代驾app排行榜前十名大全_代驾app使用指南
Photoshop背景抠图教程_美女抠图技巧
Word 2003 打不开 Word 2007 解决方法_Word 文档打开问题
PS后期景深效果_玩转PS照片处理
看图王截图快捷键设置教程_2345看图王设置图快捷键详解
电脑开机“滴”声故障解析_电脑硬件问题诊断
Decompression error解决方法_解决Decompression error问题
相关下载
学习匈牙利语-语言精灵
声波助手 - 噪音检测声波清理sonic
最美签名设计-一键生成手写艺术签名
WordSnap - AI 闪存卡制作工具
学习德语-语言精灵
莱聚慧
法规信息公开网上查询
Muslim Mate - 祷告时间段 古兰经 唤礼 天房
色彩大师 - 改变照片颜色,黑白多彩特效
高级统计师大全
中文字典-汉字拼音部首笔画释义查询翻译
走遍美国-经典美式英语听力口语单词英汉对照词典
智慧云图书馆
笑话大全_治愈你的不开心
美式英语HD 奥巴马演讲和经典教材听力口语学习软件
本类下载排行
1
新华大字典-词典·成语·古汉语·诗词
大小: 181.9MB
1
新华大字典-词典·成语·古汉语·诗词
181.9MB
2
MINI 驾驶指南
大小: 28.1MB
2
MINI 驾驶指南
28.1MB
3
Newpedia -字典创建 / 语言学习应用程序-
大小: 28.4MB
3
Newpedia -字典创建 / 语言学习应用程序-
28.4MB
4
名画集 - 世界名画鉴赏每日名画欣赏
大小: 36.6MB
4
名画集 - 世界名画鉴赏每日名画欣赏
36.6MB
5
邮件快件安检员考试聚题库
大小: 252.2MB
5
邮件快件安检员考试聚题库
252.2MB
6
365传统色 - 色彩&日历&诗词&名言桌面小组件
大小: 17.1MB
6
365传统色 - 色彩&日历&诗词&名言桌面小组件
17.1MB
7
跨国语音翻译家 - 讲话和翻译 即时翻译 立即翻译 同声翻译
大小: 26.5MB
7
跨国语音翻译家 - 讲话和翻译 即时翻译 立即翻译 同声翻译
26.5MB
8
世界地图和资料大百科 - 畅享专业版
大小: 510.5MB
8
世界地图和资料大百科 - 畅享专业版
510.5MB
9
辽宁高考数据
大小: 17.6MB
9
辽宁高考数据
17.6MB
10
程序员单词 - 计算机编程入门必备软件&英语学习宝典
大小: 17.3MB
10
程序员单词 - 计算机编程入门必备软件&英语学习宝典
17.3MB
精品推荐
换一换
精品壁纸100000+ (海量高清主题墙纸)
英语词典中国 - 翻译和发音
充电酷 - 最新充电动画
保安员考试聚题库-保安员考试宝典
声波助手 - 噪音检测声波清理sonic
漫象数据
公务员面试
跨国语音翻译家 - 讲话和翻译 即时翻译 立即翻译 同声翻译
Chat Plus-中文版智能Chat AI聊天写作机器人
英语生活听力口语900句实用版HD
高职单招江西版-普高生三校生刷题必备
自考网-专升本科成人高考考试必备刷题
咖啡知识大全
圣经和合本中文版-新约旧约全集
菜谱大全-学做菜学食谱菜谱下厨房学做厨房美食
Wiki Plus : 快速轻松的新移动阅读器浏览器工具
公务员考试基础知识题库40000题
译初英语-译林出版社初中英语最新教材
向上